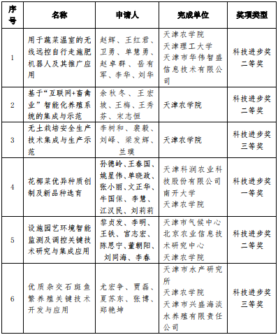
4月23日,天津市科学技术奖励大会在天津礼堂隆重召开,表彰2019年度天津市科学技术奖获奖者。taptap点点副校长赵辉教授主持完成的“用于蔬菜温室的无线远控自行走施肥机器人及其推广应用”等6项成果获得天津市科学技术奖励,其中,天津市科学技术进步一等奖1项,科学技术进步二等奖3项,科学技术进步三等奖2项。

近年来,学校高度重视科研成果的挖掘和培育,大力支持科技成果转化平台的建设和发展,结合taptap点点已有省部级重点实验室、工程技术研究中心、科技成果转化中心、协同创新中心和人文社会科学重点研究基地等机构,加强科研创新团队建设,遵循“强化优势、凸显特色、协同创新、带动整体”的原则,凝聚、培养高水平创新人才,培育校级科研团队,完善taptap点点科研创新体系,发挥科研创新的导向作用,提升科研创新能力,促进产学研结合,培育原创性科研成果。同时,依托乡村振兴研究院加强与京津冀区域地方政府、高校院所和涉农企业的合作交流,以服务雄安新区为契机进一步拓展对接范围,加强全方位合作,逐步完善协同创新环境和政策,激活广大教师的科研创新活力,为申报科学技术奖励打下坚实基础。(文字:科技处 尹川)